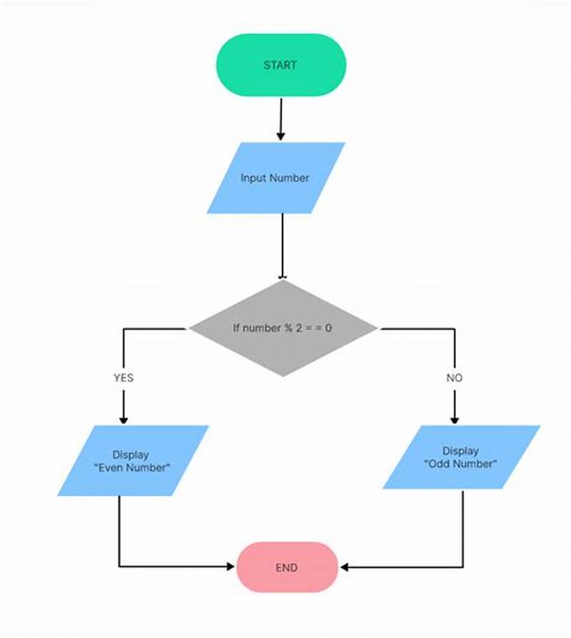
Flow Chart Programming

Flow Chart Programming

Flow Chart Programming. Your planter came with a set of our specially formulated smart-soil pods, which are designed to provide the perfect balance of nutrients, aeration, and moisture retention for a wide variety of plants. The modern, professional approach is to start with the user's problem. Beauty, clarity, and delight are powerful tools that can make a solution more effective and more human. The reason that charts, whether static or interactive, work at all lies deep within the wiring of our brains. The layout was a rigid, often broken, grid of tables. The impact of the educational printable is profoundly significant, representing one of the most beneficial applications of this technology. We had to write sample copy for different contexts—a website homepage, an error message, a social media post—to demonstrate this voice in action. The physical constraints of the printable page can foster focus, free from the endless notifications and distractions of a digital device. The simple act of writing down a goal, as one does on a printable chart, has been shown in studies to make an individual up to 42% more likely to achieve it, a staggering increase in effectiveness that underscores the psychological power of making one's intentions tangible and visible.24The true, unique power of a printable chart is not found in any single one of these psychological principles, but in their synergistic combination. It was in the crucible of the early twentieth century, with the rise of modernism, that a new synthesis was proposed. I started to study the work of data journalists at places like The New York Times' Upshot or the visual essayists at The Pudding. It is the silent partner in countless endeavors, a structural framework that provides a starting point, ensures consistency, and dramatically accelerates the journey from idea to execution. For issues not accompanied by a specific fault code, a logical process of elimination must be employed. This manual serves as a guide for the trained professional. Practical considerations will be integrated into the design, such as providing adequate margins to accommodate different printer settings and leaving space for hole-punching so the pages can be inserted into a binder.

Comprehensive Review

You could sort all the shirts by price, from lowest to highest. Ancient knitted artifacts have been discovered in various parts of the world, including Egypt, South America, and Europe. Most of them are unusable, but occasionally there's a spark, a strange composition or an unusual color combination that I would never have thought of on my own. Any change made to the master page would automatically ripple through all the pages it was applied to. I thought professional design was about the final aesthetic polish, but I'm learning that it’s really about the rigorous, and often invisible, process that comes before. A search bar will appear, and you can type in keywords like "cleaning," "battery," or "troubleshooting" to jump directly to the relevant sections. They represent countless hours of workshops, debates, research, and meticulous refinement. The professional learns to not see this as a failure, but as a successful discovery of what doesn't work. This sense of ownership and independence is a powerful psychological driver. The printable planner is a quintessential example. Your instrument cluster is your first line of defense in detecting a problem. We can scan across a row to see how one product fares across all criteria, or scan down a column to see how all products stack up on a single, critical feature. Many designs are editable, so party details can be added easily. It is a process of observation, imagination, and interpretation, where artists distill the essence of their subjects into lines, shapes, and forms. However, when we see a picture or a chart, our brain encodes it twice—once as an image in the visual system and again as a descriptive label in the verbal system.11 This dual encoding creates two separate retrieval pathways in our memory, effectively doubling the chances that we will be able to recall the information later. When I came to design school, I carried this prejudice with me. Reconnect the battery connector and secure its metal bracket with its two screws. Artists, designers, and content creators benefit greatly from online templates. The natural human reaction to criticism of something you’ve poured hours into is to become defensive. The print catalog was a one-to-many medium.

Special Duty Catalog Air Force
Special Duty Catalog Air Force
Certificate Of Eligibility Va Form
Certificate Of Eligibility Va Form
Calendar Meal Plan Template
Calendar Meal Plan Template
Miller Mig Welding Settings Chart
Miller Mig Welding Settings Chart
Bbjess Net Worth
Bbjess Net Worth
Best Form Creatine
Best Form Creatine

Conclusion

The second shows a clear non-linear, curved relationship. Its purpose is to train the artist’s eye to perceive the world not in terms of objects and labels, but in terms of light and shadow. When I first decided to pursue design, I think I had this romanticized image of what it meant to be a designer. The transformation is immediate and profound. Let us now delve into one of the most common repair jobs you will likely face: replacing the front brake pads and rotors. Between the pure utility of the industrial catalog and the lifestyle marketing of the consumer catalog lies a fascinating and poetic hybrid: the seed catalog. I started going to art galleries not just to see the art, but to analyze the curation, the way the pieces were arranged to tell a story, the typography on the wall placards, the wayfinding system that guided me through the space. In the 1970s, Tukey advocated for a new approach to statistics he called "Exploratory Data Analysis" (EDA). The Gestalt principles of psychology, which describe how our brains instinctively group visual elements, are also fundamental to chart design. Even the most accomplished artists continue to learn and evolve throughout their careers. I had treated the numbers as props for a visual performance, not as the protagonists of a story. To select a gear, turn the dial to the desired position: P for Park, R for Reverse, N for Neutral, or D for Drive. "Alexa, find me a warm, casual, blue sweater that's under fifty dollars and has good reviews." To fulfill this request, the system must access and synthesize all the structured data of the catalog—brand, color, style, price, user ratings—and present a handful of curated options in a natural, conversational way. These technologies have the potential to transform how we engage with patterns, making them more interactive and participatory. A template, in this context, is not a limitation but a scaffold upon which originality can be built.

Once you have located the correct owner's manual link on the product support page, you can begin the download. Was the body font legible at small sizes on a screen? The catalog is no longer a shared space with a common architecture. The height of the seat should be set to provide a clear view of the road and the instrument panel. Lesson plan templates help teachers organize their curriculum and ensure that all necessary components are included. The printed page, once the end-product of a long manufacturing chain, became just one of many possible outputs, a single tangible instance of an ethereal digital source. The information, specifications, and illustrations in this manual are those in effect at the time of printing. But I no longer think of design as a mystical talent. These resources often include prompts tailored to various themes, such as gratitude, mindfulness, and personal growth. In Asia, patterns played a crucial role in the art and architecture of cultures such as China, Japan, and India.

Related Topics