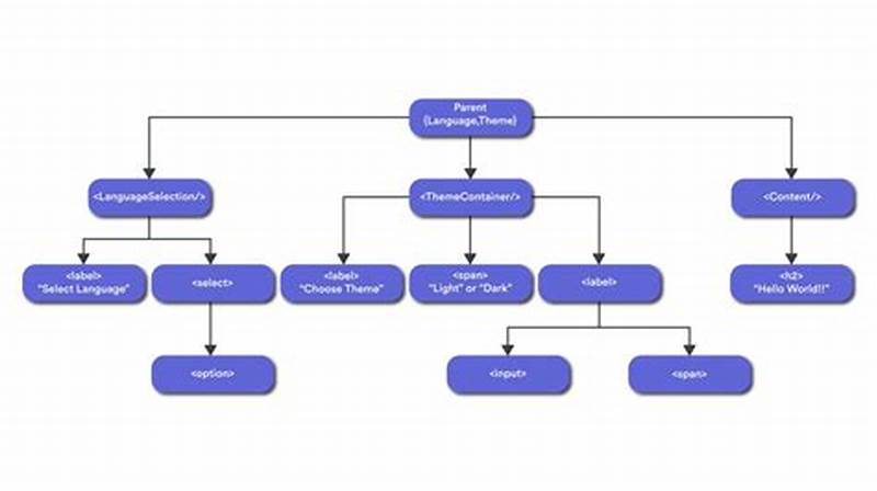
React Provider Pattern

React Provider Pattern

React Provider Pattern. We see it in the rise of certifications like Fair Trade, which attempt to make the ethical cost of labor visible to the consumer, guaranteeing that a certain standard of wages and working conditions has been met. Reviewing your sketchbook can provide insights into your development and inspire future projects. It is a catalog of almost all the recorded music in human history. Learning to trust this process is difficult. While traditional motifs and techniques are still cherished and practiced, modern crocheters are unafraid to experiment and innovate. A low-resolution image may look acceptable on a screen but will fail as a quality printable artifact. The simple printable chart is thus a psychological chameleon, adapting its function to meet the user's most pressing need: providing external motivation, reducing anxiety, fostering self-accountability, or enabling shared understanding.The effectiveness of any printable chart, regardless of its purpose, is fundamentally tied to its design. It meant a marketing manager or an intern could create a simple, on-brand presentation or social media graphic with confidence, without needing to consult a designer for every small task. The creator designs the product once. Are the battery terminals clean and tight? This high resolution ensures that the printed product looks crisp and professional. In all these cases, the ghost template is a functional guide. More advanced versions of this chart allow you to identify and monitor not just your actions, but also your inherent strengths and potential caution areas or weaknesses.29 This type of chart might include sections for self-coaching tips, prompting you to reflect on your behavioral patterns and devise strategies for improvement. The online catalog can employ dynamic pricing, showing a higher price to a user it identifies as being more affluent or more desperate. We had a "shopping cart," a skeuomorphic nod to the real world, but the experience felt nothing like real shopping.

Comprehensive Review

This visual power is a critical weapon against a phenomenon known as the Ebbinghaus Forgetting Curve.First studied in the 19th century, the Forgetting Curve demonstrates that we forget a startling amount of new information very quickly—up to 50 percent within an hour and as much as 90 percent within a week.16 A printable chart acts as a powerful countermeasure to this natural tendency to forget. It transforms abstract goals like "getting in shape" or "eating better" into a concrete plan with measurable data points. It was a vision probably pieced together from movies and cool-looking Instagram accounts, where creativity was this mystical force that struck like lightning, and the job was mostly about having impeccable taste and knowing how to use a few specific pieces of software to make beautiful things. Each medium brings its own unique characteristics, from the soft textures of charcoal to the crisp lines of ink, allowing artists to experiment and innovate in their pursuit of artistic excellence. The process begins in the digital realm, with a perfectly designed, infinitely replicable file. The very thing that makes it so powerful—its ability to enforce consistency and provide a proven structure—is also its greatest potential weakness. It typically begins with a phase of research and discovery, where the designer immerses themselves in the problem space, seeking to understand the context, the constraints, and, most importantly, the people involved. Drawing is a universal language, understood and appreciated by people of all ages, cultures, and backgrounds. It is not a public document; it is a private one, a page that was algorithmically generated just for me. The art and science of creating a better chart are grounded in principles that prioritize clarity and respect the cognitive limits of the human brain. When you visit the homepage of a modern online catalog like Amazon or a streaming service like Netflix, the page you see is not based on a single, pre-defined template. Regularly inspect the tire treads for uneven wear patterns and check the sidewalls for any cuts or damage. Drawing is also a form of communication, allowing artists to convey complex ideas, emotions, and stories through visual imagery. These anthropocentric units were intuitive and effective for their time and place, but they lacked universal consistency. The design of a social media app’s notification system can contribute to anxiety and addiction. In this broader context, the catalog template is not just a tool for graphic designers; it is a manifestation of a deep and ancient human cognitive need. One of the most breathtaking examples from this era, and perhaps of all time, is Charles Joseph Minard's 1869 chart depicting the fate of Napoleon's army during its disastrous Russian campaign of 1812. A well-designed chart communicates its message with clarity and precision, while a poorly designed one can create confusion and obscure insights. That small, unassuming rectangle of white space became the primary gateway to the infinite shelf. With each stroke of the pencil, pen, or stylus, artists bring their inner worlds to life, creating visual narratives that resonate with viewers on a profound level.

Bit Of Progress Crossword Clue
Bit Of Progress Crossword Clue
Medical Claims Jobs
Medical Claims Jobs
Backpack Printable Coloring Page
Backpack Printable Coloring Page
An Outhouse And Sears Roebuck Catalog Photos
An Outhouse And Sears Roebuck Catalog Photos
To A Certain Extent Crossword Clue
To A Certain Extent Crossword Clue
Weight Chart As Per Height And Age
Weight Chart As Per Height And Age

Conclusion

It is critical that you read and understand the step-by-step instructions for changing a tire provided in this manual before attempting the procedure. For example, in the Philippines, the art of crocheting intricate lacework, known as "calado," is a treasured tradition. We have explored the diverse world of the printable chart, from a student's study schedule and a family's chore chart to a professional's complex Gantt chart. A patient's weight, however, is often still measured and discussed in pounds in countries like the United States. While the consumer catalog is often focused on creating this kind of emotional and aspirational connection, there exists a parallel universe of catalogs where the goals are entirely different. Is it warm and friendly, or cool and aspirational? To understand this phenomenon, one must explore the diverse motivations that compel a creator to give away their work for free. The utility of such a simple printable cannot be underestimated in coordinating busy lives. A personal development chart makes these goals concrete and measurable. A template is designed with an idealized set of content in mind—headlines of a certain length, photos of a certain orientation. He nodded slowly and then said something that, in its simplicity, completely rewired my brain. The price of a piece of furniture made from rare tropical hardwood does not include the cost of a degraded rainforest ecosystem, the loss of biodiversity, or the displacement of indigenous communities. I wish I could explain that ideas aren’t out there in the ether, waiting to be found. It offloads the laborious task of numerical comparison and pattern detection from the slow, deliberate, cognitive part of our brain to the fast, parallel-processing visual cortex. This has empowered a new generation of creators and has blurred the lines between professional and amateur.

It's spreadsheets, interview transcripts, and data analysis. The result is that the homepage of a site like Amazon is a unique universe for every visitor. Then came video. A mold for injection-molding plastic parts or for casting metal is a robust, industrial-grade template. My journey into the world of chart ideas has been one of constant discovery. These genre templates provide a familiar structure that allows the creator to focus on innovating within that framework, playing with the conventions or subverting them to create something fresh. It's spreadsheets, interview transcripts, and data analysis. The catalog ceases to be an object we look at, and becomes a lens through which we see the world. The Intelligent Key system allows you to lock, unlock, and start your vehicle without ever removing the key from your pocket or purse. They are beautiful not just for their clarity, but for their warmth, their imperfection, and the palpable sense of human experience they contain.

Related Topics